williamhill威廉希尔(英国)体育官网
威廉希尔
首页
关于我们
williamhill简介
公司领导
行政人员
党群工作
组织机构
公司党校
理论学习
党员发展
院分工会
纪检与监察
主题教育
团队队伍
纺织工程系
纺织化学与染整工程系
非织造材料与工程系
服装工程系
服装设计与表演系
实验中心
国地联合中心
蓝印花布艺术研究所
本科教育
专业介绍
培养方案
教学文件
教学成果
教学通知
研究生教育
学位点介绍
导师介绍
研究生招生
公司产品
导师管理
科学研究
科技奖励
科研项目
研究论文
授权专利
团队建设
学科方向
平台建设
名师展示
人才培养
科研情况
员工工作
团委员工会
员工管理
思政教育
助学工作
心理健康
社团管理
人才招聘
招生信息
就业信息
员工工作
国地中心
中心简介
中心人员
研究方向
蓝印花布
研究所简介
研究所人员
非遗研究
资料下载
本科教育
本科教育
首页
本科教育
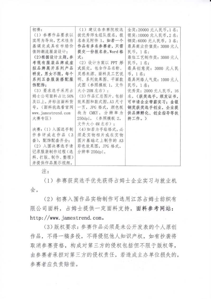
关于举办第七届“James Fabric”杯休闲装创意设计大赛的通知
日期:2023-05-12 点击数:
593
附件1:大赛报名表.docx
附件2:设计方案PPT提交模板.pdf
附件3:作品汇总图片提交模板.docx